糖心视频
糖心视频
糖心视频
收藏本站
主页
|
项目概况
项目介绍
培养方案
教师队伍
校外导师
|
教学管理
教务通知
课程设置
案例中心
资料下载
|
学位管理
学位文件
日常通知
相关下载
|
招生信息
招生简章
招生通知
资料下载
|
联系我们
|
学生及校友活动
学生活动
校友风采
职业发展
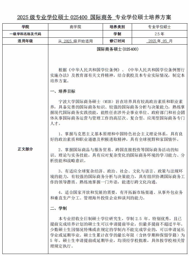
培养方案
-
项目介绍
-
培养方案
-
教师队伍
-
校外导师
更多
项目动态
>
当前位置:
主页
>>
MIB
>>
项目概况
>>
培养方案
培养方案
友情链接: